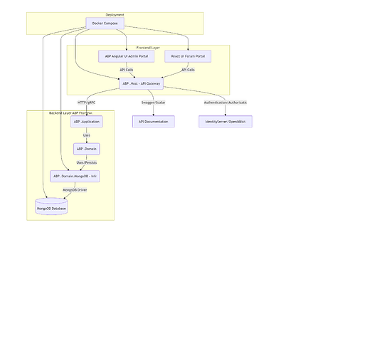
代码如下:
graph TD
subgraph Frontend Layer
A[React UI Forum Portal] -->|API Calls| C(ABP .Host - API Gateway)
B[ABP Angular UI Admin Portal] -->|API Calls| C
end
subgraph Backend Layer ABP Framework
C -->|HTTP/gRPC| D(ABP .Application)
D -->|Uses| E(ABP .Domain)
E -->|Uses/Persists| F(ABP .Domain.MongoDB - Infrastructure)
F -->|MongoDB Driver| G[(MongoDB Database)]
end
subgraph Deployment
H[Docker Compose] --> C
H --> F
H --> G
H --> A
H --> B
end
C -->|Swagger/Scalar| I[API Documentation]
C -->|Authentication/Authorization| J[IdentityServer/OpenIddict]
貌似渲染不了,实际效果如图:
